Lleva tu modelo 3D a tu impresora

Por Fernanda Jiménez

A veces, puede ser un poco confuso importar archivos a tu impresora 3D, por eso, en el blog del día de hoy, te mostraremos paso a paso como hacerlo. Desde cómo guardar tu modelo 3D, hasta su impresión. Vamos a comenzar.

Paso 1: Guardar tu proyecto como .STL

Muy bien, Has terminado tu modelo en Blender. Lo primero que tenemos que hacer es guardarlo en formato .stl. Este formato es el que es compatible con nuestras impresoras, así que es muy importante que lo guardemos de esta manera.

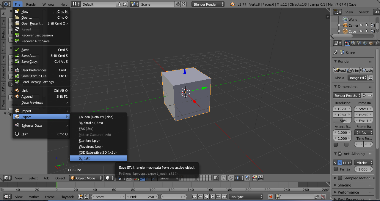
Supongamos que queremos imprimir en 3D un cubo. Lo primero que tengo que hacer es dar click en FILE, después en EXPORT y por último, STL (.STL)




Al hacer esto, aparece la ventana de guardar. Aquí, deberás cambiar el nombre y el destino de tu proyecto. Nosotros guardaremos el proyecto como CUBO.stl en nuestro escritorio y al terminar, damos click en EXPORT STL.




Paso 2: Descargar CURA

Primero, necesitamos descargar el programa para impresión 3D, nosotros recomendamos CURA por su facilidad de uso. Lo que tenemos que hacer es entrar a este link: https://ultimaker.com/en/products/cura-software y ahí, hacer click en “Download for free”.




Al hacer click aquí, nos aparecerá una ventana que nos pide que especifiquemos para qué usaremos CURA. Contestamos, hacemos click en DOWNLOAD y comenzará nuestra descarga.

Paso 3: Importar nuestro modelo a CURA:

Cuando la descarga haya terminado, la buscamos en nuestras descargas y aparecerá de esta manera:




Para agregar nuestro modelo 3D a Cura, damos click en el símbolo que se encuentra iluminado en la parte central superior de la pantalla y buscamos nuestro archivo stl.




Cuando se abra, se verá de la siguiente forma:




Aquí tenemos varias herramientas que nos pueden ayudar para la edición y preparación de nuestro modelo para la impresión 3D. Pero te explicaremos las básicas que debes de saber para tener una impresión 3D exitosa. Primero, vamos a identificar cada parte de nuestra interfaz.




parámetros de impresión. Es importante recordar que cada impresora es diferente, y por esto, varían los parámetros. Puedes averiguar los parámetros necesarios para tus proyectos en nuestra wiki o enviando un correo a info@makermex.com. También puedes rotar, escalar o espejear con las herramientas que se encuentran en la parte inferior del programa fijándote siempre en el tiempo y el tamaño de la pieza en la parte superior izquierda de la pantalla. Ya que el modelo esté listo para su impresión. Tenemos que conectar una memoria SD a nuestra computadora y damos click en el símbolo GUARDAR y ponemos como destino nuestra memoria SD.

Paso 4: Pasar el archivo a nuestra impresora:

Ya que nuestro modelo está en la memoria SD, tenemos que conectarla en nuestra impresora 3D. La ranura para la memoria se encuentra de lado derecho de la pantalla de la impresora 3D (en la MM1). La impresora detectará la memoria SD y se verá de esta forma:




En la pantalla, veremos que dice “MM1 ready” del lado izquierdo de la pantalla hay un pequeño perno que gira y hace “click” presionando. Daremos click ahí y la pantalla cambiará y mostrará las siguientes opciones:




Giramos nuestro perno y damos “Click” en la opción “Print from SD” y de nuevo, nuestra pantalla cambiará. Aquí, veremos todos los archivos que se encuentran en nuestra memoria SD. Giramos hasta encontrar la nuestra y ¡Listo! Podemos comenzar con nuestra impresión.




Así de fácil es exportar nuestro archivo para su impresión. Recuerda checar nuestros blogs y página web para aprender más sobre el funcionamiento de tu impresora y las posibilidades de la impresión 3D.

Si tienes alguna duda, contáctanos a info@makermex.com o llámanos al número +52 (477) 758 40 97

¡Esperemos que te haya sido útil!