Tuercas y tornillos en tu impresión 3D

¿Quieres utilizar tuercas, tornillos u otra herramienta?

En nuestros prototipos necesitamos utilizar herramientas como tuercas o tornillos y un tema muy importante son las "Tolerancias" y esto se hace en la parte del Modelado 3D tomando en cuenta las características del extrusor de nuestra impresora 3D.

¿Qué es tolerancia?  
Definimos tolerancia como una medida que se le suma a la medida original para insertar, ensamblar o fijar una pieza. Es decir, si un cuadrado mide 12x12[mm] y le damos una tolerancia a cada lado de 0.5[mm] el cuadrado medira 12.5x12.5[mm].  

Veamos el siguiente ejemplo.







La tuerca en acción

 Como ejemplo, a un cilindro vamos a hacer una perforación en forma de hexágono para insertar una tuerca hexagonal.

Primero medimos nuestra tuerca y vemos que mide 12.5 [mm], ya con esta medida nos vamos a nuestro software de Modelado 3D, en nuestro caso Blender y realizamos nuestra pieza.

Odoo text and image block
Odoo image and text block


Modelando la tuerca

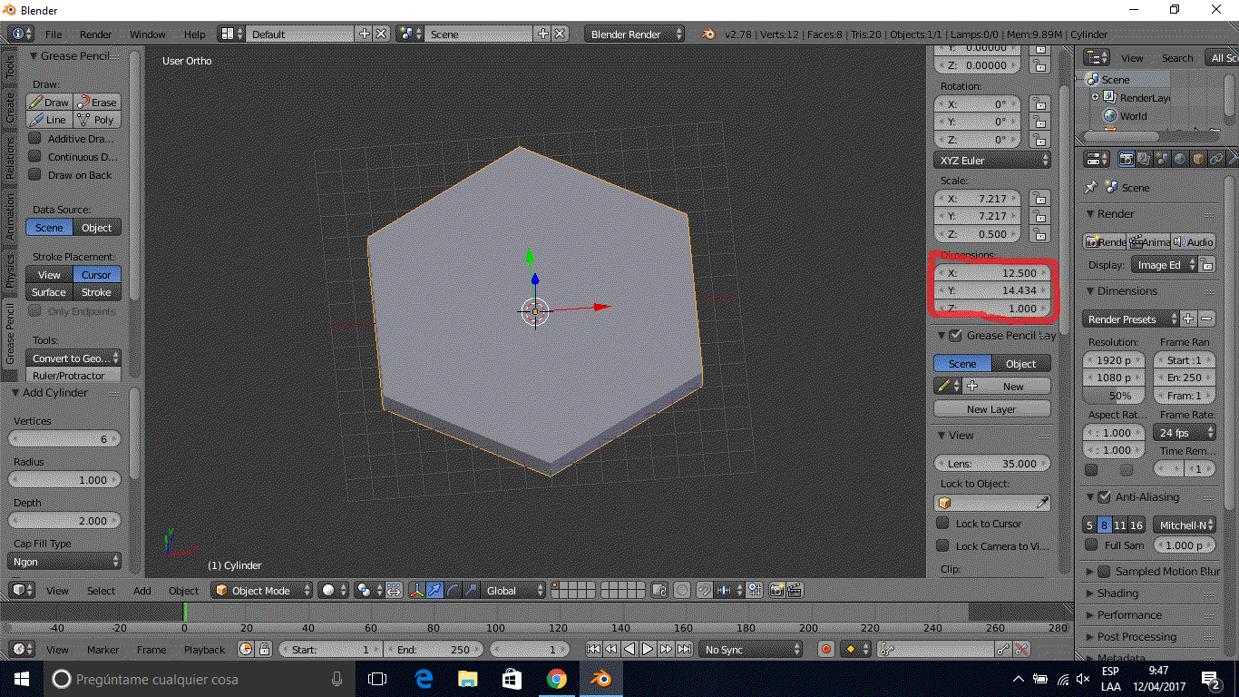
Modelamos un Hexágono, que es la forma que tiene nuestra tuerca, como vemos en la  imagen, en X tiene una 12.5, sin embargo en Y cambia por que las aristas, sin embargo ponemos la misma escala en X y Y.

 



Un subtitulo de sección

 Modelamos el cilindro al que le vamos a hacer la extracción del hexágono y le hacemos la perforación.



Odoo text and image block
Odoo image and text block




Tuerca sin Tolerancia

Observamos que la medida en X es de 12.5 [mm] por lo que esta tuerca no tiene tolerancia



Tuerca con Tolerancia

La tolerancia depende del diámetro de la boquilla de extrusión, por ejemplo, las boquillas Hexagon, que utilizamos en Makermex son e 0.4[mm], por lo que le sumaremos esta cantidad a la medida que hicimos con el vernier, quedando en 12.9 [mm]. 

Odoo text and image block
Odoo image and text block




Resultado sin tolerancia

Notamos que nuestra impresión 3D, no embona de manera correcta. Y esto debido a la tolerancia.





Resultado con tolerancia

Vemos que nuestra tuerca si embona de manera correcta en nuestra impresión 3D.

 

Odoo text and image block

Conclusiones

¿Qué aprendimos en este Blog?

Las tolerancias son importantes al momento de hacer ensambles mecánicos o utilizar tuercas tornillos, etc. Y todo esto se hace desde el Modelo 3D.

Si tienes ideas que requieran ensambles, no dudes en utilizar estos tips que son de gran utilidad.


*Si no pusiste tolerancia a tu pieza y quieres saber que hacer, en el blog Tips para tu impresión, encontrarás toda la información.




Te invitamos a que investigues un poco más y si tienes alguna duda por favor comunícate con nosotros al (477) 7 58 40 97 o envíanos un correo a info@makermex.com